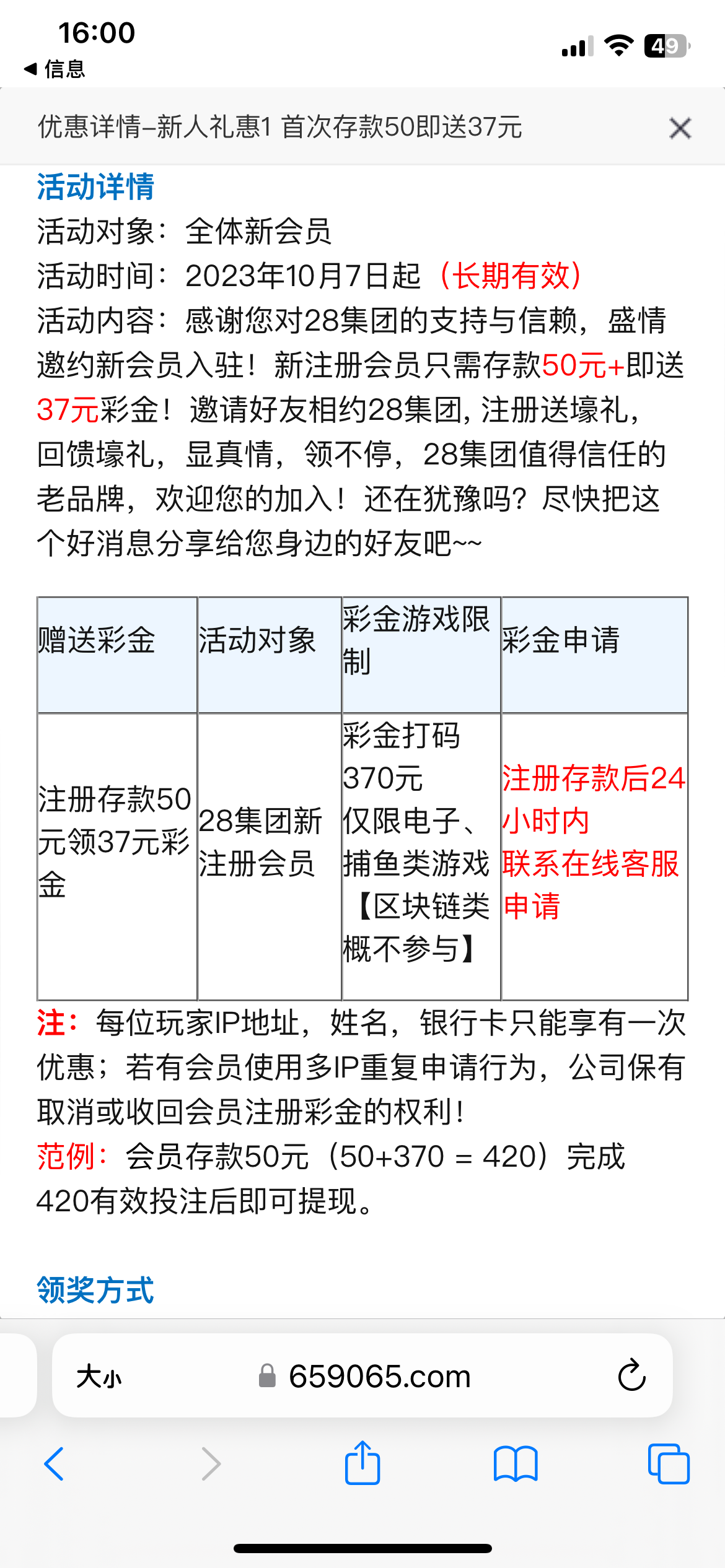
28gasa 50+37小博大

韭菜 2024-11-4

6518 18

已经测试出款 没赢多少主要是刷流水去了

@哈哈哈哈哈哈哈哈: 倘若穷途末路,那便势如破竹。
“躺平”不可取,“躺赢”不可能。
在心里种花,人生才不会荒芜。
世间因少年挺身向前,而更加瑰丽。
新长征路上,有风有雨是常态。风雨无阻是心态,风雨兼程是状态。
凌空蹈虚,难成千秋伟业;求真务实,方能善作善成。
峥嵘过去已经彪炳史册,璀璨当下正在不断延伸,光明未来需要踏实开拓。
树木在森林中相依偎而生长,星辰在银河中因辉映而璀璨。
少年气,是历经干帆举重若轻的沉淀,也是乐观淡然笑对生活的豁达。

最新回复 (18)
  • 顾婷 2024-11-5
    2
    少年强则国强。
  • 顾婷 2024-11-5
    3
    爱中国 遵纪守法!
  • 顾婷 2024-11-5
    4
    民族 富强 伟大!
  • 047黑平台 2024-11-5
    5
    不要去,已试水,纯杀猪台
  • c7黑台 2024-11-5
    6

  • lmt2003520 2024-11-5
    7
    047黑平台 不要去,已试水,纯杀猪台
    我就信你[em_9]
  • nnn6638 2024-11-5
    8
    不用去了 打出来了 退本金  说团队别来了。
  • xiaoju666 2024-11-5
    9
    垃圾台子,充值了不送
  • z1778722 2024-11-5
    10
    假pg别去
  • 蔡徐坤1 2024-11-5
    11
    047黑平台 不要去,已试水,纯杀猪台
    你还送了  我送都没送 直接说套利团伙别来
  • naiwei99 2024-11-5
    12

    不给申请、50裸打提了300

  • 大卫 2024-11-5
    13

    秒到

  • 047黑平台 2024-11-6
    14
    蔡徐坤1 你还送了 我送都没送 直接说套利团伙别来
    杀得要死
  • 047黑平台 2024-11-6
    15
    lmt2003520 我就信你[em_9]
    几百下就看到一个免费,结果9倍
  • 已被诈骗11元 2024-11-11
    16
    小吃500,多谢楼主!
  • abc1866682 2024-12-8
    17
    50+37 赢了960 不知道给不给提呐
  • 韭菜 2024-12-9
    18
    abc1866682 50+37 赢了960 不知道给不给提呐
    到了的话申请个好哥哥
  • abc1866682 2024-12-9
    19
    韭菜 到了的话申请个好哥哥
    已经还回去了 唉。。。
返回